Sherwood Forest
1982
Softoon
애플2 게임입니다.
https://xcoolcat7.tistory.com/91227
애플 2 (Apple ][) 에뮬레이터 ... AppleWin
애플 2는 1977년 출시된 컴퓨터입니다. 국내에도 복제품이 1980년 대에 판매되어서 기억하는 사람들이 많습니다.(저도 그 중 한명입니다.) 애플2 에뮬레이터는 도스 시절부터 있었습니다. * AppleWin
xcoolcat7.tistory.com
* Sherwood Forest

로빈 후드(Robin Hood)의 전설을 바탕으로 만들어졌으며, 플레이어는 로빈 후드가 되어 불법적인 세금 징수자들과 싸우고, 숲에서의 도전적인 환경을 탐험하면서 정의를 실현하는 임무를 맡습니다.
* 공략

Sherwood Forest (1982)
https://bluerenga.blog/2025/04/01/sherwood-forest-1982/
Sherwood Forest (1982)
Sherwood Forest is from Phoenix Software. We last saw them with The Queen of Phobos and Masquerade; the latter was written by today’s author (Dale Johnson) before Sherwood Forest but wasnR…
bluerenga.blog
. Sherwood Forest: Let’s Go Make Some Beautiful Music Together
https://bluerenga.blog/2025/04/02/sherwood-forest-lets-go-make-some-beautiful-music-together/
Sherwood Forest: Let’s Go Make Some Beautiful Music Together
I’ve finished the game entirely without hints. It was decidedly easier than Masquerade. My previous post is needed for context. I don’t think my success had anything to do with getting …
bluerenga.blog
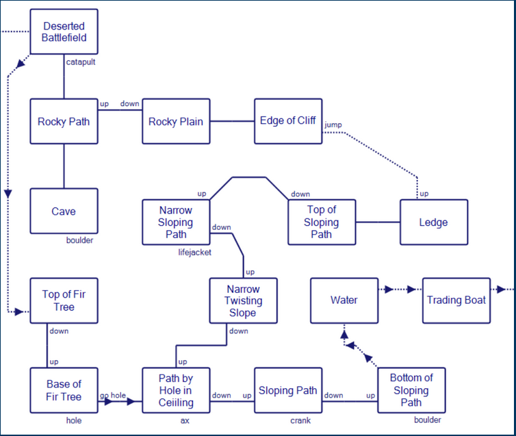
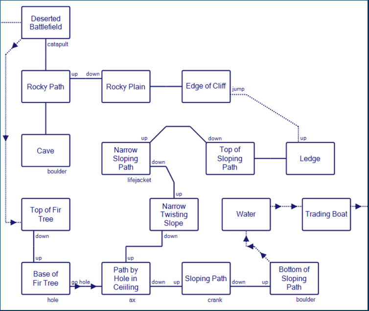
지도 (출처 : bluerenga.blog )


공략입니다.
| %%%%%%%%%%%%%%%%%%%%%%%%%%%%%%%%%%%%%%% % % % VIDEO WARHEAD PRESENTS: % % % % HOW TO SOLVE % % % % SHERWOOD FOREST % % ========-====== % % % %%%%%%%%%%%%%%%%%%%%%%%%%%%%%%%%%%%%%%% HEY GUYS, IT'S ME...THE VIDEO WARHEAD....... I'VE GOT A GREAT COLUMN FOR YOU HERE... I'M GOING TO TAKE YOU STEP BY STEP THROUGH SHERWOOD FOREST...FOLLOW CLOSE. DON'T GET LOST...IT'S A JUNGLE OUT THERE....I MEAN A FOREST... FIRST OF ALL, I'D LIKE TO SAY THAT THIS IS ONE OF THE BEST ADVENTURES I'VE EVER PLAYED...IT'S FAST...HAS GREAT GRAPHICS...AND NOT TOOOO HARD TO SOLVE. I'LL START WITH SOME OF THE BASIC STUFF..THEN YOU CAN HIT THE SPACEBAR AND TRY IT FOR YOURSELF....IF YOU'RE REALLY STUCK....WATCH CLOSE...MIGHT HELP TO USE AE PRO AND PRINT THIS.... OK...FROM WHERE WE START GO WEST AND YOU ARE IN A SHALLOW POOL...LOOK POOL AND YOU WILL FIND A WHETSTONE... THEN GO EAST AND YOU ARE BACK TO THE INTERSECTION NEAR THE OWL...GO EAST... THERE IS A HAYSTACK BUT WE WONT WORRY NOW... GO NORTH AT THE INTERSECTION OF THE OWL AND YOU ARE AT ANOTHER INTERSECTION TO THE EAST FROM THERE IS LITTLE JOHN HE SAYS HE WON'T BUDGE TILL HE SEES ROBIN HOOD...HE WILL RECOGNIZE ROBIN FROM HIS GREEN SUIT... THEN GO BACK TO THE TREE AND GO WEST TWICE AND THERE IS A TAXMAN THERE..TYPE 'ROB TAXMAN' AND HE DROPS A LITTLE BAG OF GOLD DUST....YOU 'GET DUST' AND THEN GO NORTH THREE TIMES...THERE IS A LITTLE BEGGAR SITTIN' THERE YOU SAY 'GIVE BAG'...THE BEGGAR TAKES THE BAG SCURRIES AWAY AND LEAVES YOU A PIECE OF FLINT...YOU 'GET FLINT'.. FROM THERE GO SOUTH TWICE THEN GO EAST...THEN GO SOUTH...YOU'RE AT A BLACKSMITH'S SHOP AND TYPE 'FIX GRINDER'....THE GRINDER IS FIXED..THERE IS A PIECE OF STEEL THERE SO 'GET STEEL'...THEN GO NORTH AND YOU'RE AT THE INTERSECTION OF THE SMITH SIGN... GO EAST...THEN GO SOUTH...THEN GO SOUTH AGAIN...THEN GO EAST...WITH THE FLINT AND STEEL IN HAND TYPE...'BURN HAYSTACK'...THE HAYSTACK GOES UP IN SMOKE AND THERE IS A NEEDLE THERE... GET THE NEEDLE AND TYPE 'LOOK ASHES' AND A SPOOL OF THREAD WILL APPEAR SO GET THAT AND THE LOOK ASHES AGAIN AND YOU WILL FIND A PENNY...NOW..GO WEST THEN NORTH,THEN NORTH AGAIN...GO WEST GO WEST AGAIN...GO NORTH THREE TIMES.. YOU ARE IN FRONT OF MAID MARION...THERE IS A GREEN AWNING HERE...GET THE AWNING THEN GO SOUTH THREE TIMES.. THEN FROM THERE GO EAST THEN NORTH AND THERE IS A TAILORS SHOP THERE...GO NORTH ONCE AND YOU ARE IN THE TAILRS SHOP...DROP THE AWNING, THE THREAD AND THE NEEDLE GO SOUTH THEN GO NORTH....YOU WILL SEE THAT THE TAILOR HAS VERY QUICK SERVICE AND YOUR SUIT IS WAITING...GET THE SUIT...THEN WEAR SUIT.. GO SOUTH TWICE AND YOU ARE IN FRONT OF THE SMITH SIGN...THEN GO EAST..THEN SOUTH...THEN EAST AND YOU'RE AT THE LOG BRIDGE...THEN GO EAST...THERES A CATAPULT THERE AND THEN YOU GO SOUTH.. THEN GO SOUTH AGAIN..YOU SHOULD BE AT A CAVE.....DROP EVERYTHING HERE...THEN TYPE....MOVE BOULDER...YOU SHOULD THEN SEE THE CAVE BLOCKED BY THE BOULDER... THEN GO NORTH..THEN GO UP... THEN EAST AND YOU'RE AT THE CLIFFS... AT THE CLIFF TYPE 'JUMP...THEN YOU ARE AT A LEDGE WHERE YOU GO WEST...THEN DOWN AND DOWN....KEEP GOING DOWN AND GETTING EVERYTHING YOU SEE AS YOU GO ALONG...YOU WILL FINALLY COME TO A DEAD END AND THEN START GOING UP UNTIL YOU CANT GO UP ANYMORE AND THEN GO EAST THEN GO UP AND YOU'RE AT THE CLIFF AGAIN... YOU SHOULD NOW HAVE A LIFE-JACKET... AN AXE...AND A CRANK....GO OVER TO THE CATAPULT IN THE BATTLEFEILD AND YOU'LL HAVE TO 'INSERT CRANK'...THEN GO TO THE SMITHS SHOP....'SHARPEN AXE'... THEN GO BACK TO WHERE THE CATAPULT IS AND TURN THE CRANK...THEN MAKE SURE YOU ARE WEARING THE JACKET... NOW PUSH THE BUTTON ON THE CATAPULT YOU ARE NOW AT THE TOP OF A FIR TREE.. THEN GO DOWN AND 'CUT TREE'...YOU NOW SEE A POLE THERE....GET THE POLE THEN GO DOWN.....YOU KEEP GOING DOWN UNTIL YOU COME TO THE BOULDER...'PRY BOULDER' THEN TYPE'SWIM'FOUR TIMES...YOU WILL LAND ON A SHIP OF TRADERS...TYPE 'TRADE' AND YOU END UP ON A PIER WITH A LUTE...IT PLAYS MUSIC BUT HAS NO STRINGS...GO TO THE TAILORS SHOP WHERE WE LEFT THE THREAD... TYPE 'STRING LUTE'...AND THE LUTE HAS STRINGS ON IT....GO BACK TO THE INTERSECTION RIGHT BEFORE THE PIER AND GO EAST THEN 'GO STAGE'...THEN TYPE 'DANCE'....'SING'....'PLAY LUTE'... OK....NOW THEY HAVE GIVEN YOU A CHARM. TYPE.....WEAR CHARM.M.....GO OVER TO THE POOL WHERE WE GOT THE WHETSTONE... AND TYPE 'WASH FACE'....THEN GO TO WHERE MAID MARION IS AND TYPE 'KISS MARION'....'PLAY LUTE'...THEN GO TO THE OUTSIDE OF THE TAILORS..GO EAST TWICE....MAKE SURE YOU HAVE YOUR SUIT ON WHEN YOU GO TO SEE MARION... THEN HAVE THE PENNY WITH YOU WHEN YOU GO TO THE CHAPEL.... TYPE 'MARRY MARION'...'GET SCOPE'.. THEN FOR THE GRAND FINALE GO TO THE CATAPULT.... ****GRAND FINALE**** NOW THAT YOU ARE AT THE CATAPULT.. TURN CRANK...THEN TYPE 'INSERT SCOPE'.. NOW....LOOK SCOPE...THEN FINALLY.. P U S H B U T T O N =-=-=-= =-=-=-=-=-= NOW....AREN'T YOU PROUD....YOU SOLVED SHERWOOD FOREST...... WITH THE HELP OF V I D E O W A R H E A D -=-=-=-=-=- -=-=-=-=-=-=-=- |
공략 영상입니다.
. Sherwood Forest walkthrough/longplay (Apple II - Phoenix Software)
https://www.youtube.com/watch?v=Zu4fAPijFUI
* 다운로드
https://www.myabandonware.com/game/sherwood-forest-7mq
Sherwood Forest (Apple II)
Remember Sherwood Forest (Apple II), an old video game from 1982? Download it and play again on MyAbandonware.
www.myabandonware.com
* 소감
애플 2 게임 중에는 그래픽이 괜찮은 편입니다.
'Games > 고전 게임' 카테고리의 다른 글
| myabandonware.com 고전 게임 다운로드 (0) | 2025.08.30 |
|---|---|
| (MSX) 그라디우스 2 (Nemesis 2), 1987 - 꼬인 족보의 시작 (3) | 2025.08.23 |
| 소코반 (Soko-Ban, Sokoban), 1981년 ... 퍼즐 게임은 어렵지만 도전할 만한 (3) | 2025.08.09 |
| 어드벤처랜드 (Adventureland), 1978 ... 초기 텍스트 어드벤처 게임 (1) | 2025.08.02 |
| 스파이스 어드벤처 인 유럽 (The Spy's Adventures in Europe), 1986 & 1987 ... 카르멘 샌디에고와 유사 (4) | 2025.07.26 |